수치적 풀이와 해석적 풀이를 쉽게 설명하면, 수치적 풀이는 미분을 하듯, 실수 구간을 쪼개서 각각의 값을 대입하여 푸는 방법이고, 해석적 풀이는 어떠한 식의 공식을 구하는 방법이다.
2계 상미분방정식을 그냥 풀 수도 있지만, 연립 방정식으로 변환 후 풀 수 있다. 이때의 장점은 2계가 1계로 변한다는 것이다.
감쇠운동을 하는 용수철의 진동에 대해 풀어보자.
감쇠운동하는 용수철의 진동 공식 : 질량: m , 감쇠상수 : c , 용수철 상수 : k , 용수철 변위 : y
m * y'' = - c * y' - k * y
1. 먼저 상수를 설정해주자.
% mass of spring
m = 1;
% damping constant
c = 2;
% spring constant
k = 0.75;
2. 용수철 공식을 matlab 안에서 함수로 나타내주자. 이때 matlab 안에 n계 상미분 방정식을 n 개의 연립상미분방정식으로 바꿔주는 odeToVectorField를 사용하자.
syms y(t)
[V] = odeToVectorField(m*diff(y,2) == -c*diff(y)-k*y);
V의 class 는 'sym' 이다. 즉 우리가 손으로 쓰는 일반적인 수학 식이다.
Y[1] = y 이고 Y[2] = y' 이다.
V = Y[2] : 첫번째 식은 Y[1]' = Y[2]
- (3*Y[1])/4 - 2*Y[2] : 두번째 식은 Y[2]' = - (3*Y[1])/4 - 2*Y[2] (즉, 감쇠운동하는 용수철의 진동 공식이다)
3. 수치해석으로 먼저 풀어보자.
수치해석을 위한 matlab의 함수 중 ode45 를 사용하려면 class가 sym 이 아닌 function 이 와야 한다. 따라서 V 의 class를 function handle 을 {'t', 'Y'} 로 갖고 있는 function으로 바꿔주자. 그리고 ode45 를 통해 풀어준다.
M = matlabFunction(V, 'vars', {'t', 'Y'});
% [0 20] : x축 범위 , [1;1] : 초기값 설정 Y[1](0) = 1; Y[2](0) = 1
[X, Y] = ode45(M, [0 20], [1; 1]);
X 안에는 0-20까지 수가 총 81개 들어 있다. (81x1 matrix)
X =
0
0.0183
0.0365
0.0548
0.0731
0.1644
0.2558
0.3471
0.4384
0.5496
0.6609
0.7721
0.8833
0.9768
1.0702
1.1637
1.2572
1.3753
1.4933
1.6114
1.7295
1.8627
1.9960
2.1293
2.2625
2.4152
2.5679
2.7205
2.8732
3.0479
3.2227
3.3974
3.5722
3.7723
3.9725
4.1726
4.3727
4.6044
4.8361
5.0677
5.2994
5.5733
5.8473
6.1212
6.3951
6.7345
7.0740
7.4134
7.7528
8.1934
8.6340
9.0745
9.5151
9.9191
10.3231
10.7270
11.1310
11.5327
11.9344
12.3361
12.7378
13.1348
13.5318
13.9289
14.3259
14.7209
15.1159
15.5109
15.9059
16.2999
16.6940
17.0880
17.4820
17.8857
18.2894
18.6932
19.0969
19.3227
19.5484
19.7742
20.0000
Y에는 X의 각 숫자를 Y[1] (y) 와 Y[2] (y')에 대입안 값이 각각 1열, 2열에 들어있다.
Y =
1.0000 1.0000
1.0178 0.9505
1.0347 0.9026
1.0508 0.8562
1.0660 0.8113
1.1306 0.6068
1.1779 0.4331
1.2105 0.2859
1.2308 0.1617
1.2416 0.0368
1.2400 -0.0634
1.2283 -0.1430
1.2087 -0.2056
1.1875 -0.2471
1.1628 -0.2801
1.1353 -0.3058
1.1058 -0.3253
1.0663 -0.3425
1.0252 -0.3529
0.9832 -0.3578
0.9408 -0.3583
0.8933 -0.3549
0.8464 -0.3481
0.8006 -0.3388
0.7562 -0.3277
0.7072 -0.3136
0.6605 -0.2984
0.6161 -0.2827
0.5742 -0.2669
0.5291 -0.2490
0.4871 -0.2316
0.4481 -0.2149
0.4120 -0.1989
0.3739 -0.1817
0.3392 -0.1657
0.3075 -0.1509
0.2787 -0.1372
0.2486 -0.1228
0.2217 -0.1098
0.1976 -0.0981
0.1761 -0.0875
0.1537 -0.0765
0.1341 -0.0668
0.1170 -0.0583
0.1020 -0.0509
0.0861 -0.0430
0.0727 -0.0363
0.0614 -0.0307
0.0518 -0.0259
0.0415 -0.0208
0.0333 -0.0167
0.0267 -0.0134
0.0215 -0.0107
0.0175 -0.0088
0.0143 -0.0072
0.0117 -0.0059
0.0096 -0.0048
0.0078 -0.0039
0.0064 -0.0032
0.0052 -0.0026
0.0043 -0.0021
0.0035 -0.0018
0.0029 -0.0014
0.0024 -0.0012
0.0019 -0.0010
0.0016 -0.0008
0.0013 -0.0007
0.0011 -0.0005
0.0009 -0.0004
0.0007 -0.0004
0.0006 -0.0003
0.0005 -0.0002
0.0004 -0.0002
0.0003 -0.0002
0.0003 -0.0001
0.0002 -0.0001
0.0002 -0.0001
0.0002 -0.0001
0.0001 -0.0001
0.0001 -0.0001
0.0001 -0.0001
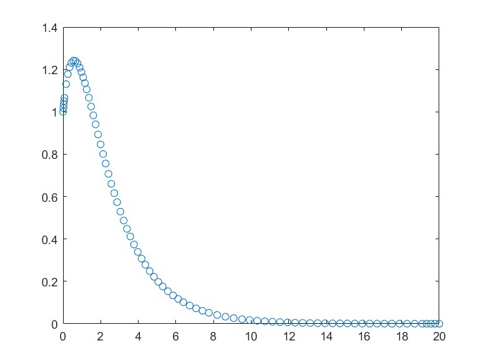
4. 그래프 그리기.
x축의 값은 X안에 들어 있고, 우리가 y축의 값으로 필요한 것은 Y의 1열(Y[1])이다.
plot(X,Y(:,1), 'o');

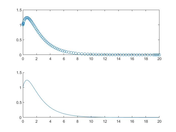
5. 검증을 위해 해석적으로 풀어보자.
syms g(x)
ode = m*diff(g,x,2) == -c*diff(g) -k*g;
Dg = diff(g);
% 초기값 조건 설정
cond1 = g(0) == 1;
cond2 = Dg(0) == 1;
% 2계 상미분방정식 풀기
ySol = dsolve(ode, [cond1 cond2]);
6. 그래프 그리기.
subplot(2,1,2);
hold on
fplot(ySol, [0 20]);
hold off

이상으로 검증을 마친다!
'Computer Science > Matlab(수학)' 카테고리의 다른 글
| 매트랩 [2계 상미분방정식] 라플라스 변환과 합성곱 (Laplace Transform and Convolution) (0) | 2023.03.05 |
|---|---|
| 매트랩 [2계 상미분방정식] 라플라스 변환-단위계단함수 (Laplace Transform-Heaviside Function) (0) | 2023.02.27 |
| 매트랩 [2계 상미분방정식] 라플라스 변환 (Laplace Transform) (0) | 2023.02.19 |
| 매트랩 [2계 상미분방정식] 초기값 문제. 용수철 운동 그래프 그리기. (0) | 2023.02.08 |
| 매트랩 [1계 상미분방정식] 초기값 문제. 기울기 벡터장 그리기. (0) | 2023.02.05 |